中鋁國際一批項目獲評中國有色金屬工業(部級)優質工程
2021年08月16日 9:16 6457次瀏覽 來源: 中國有色金屬報 分類: 重點新聞
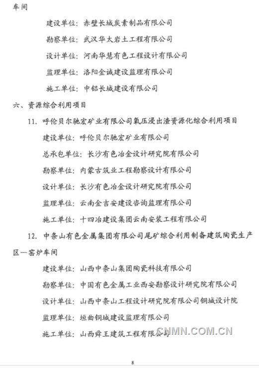
近日,中國有色金屬工業協會公布了2019-2020年度中國有色金屬工業優質工程表彰名單,中鋁國際成員企業總承包的山西中鋁華潤有限公司呂梁輕合金循環產業基地一期50萬噸合金鋁項目、中國鋁業股份有限公司貴州分公司輕合金新材料退城進園項目(合金化部分)--熔鑄車間、呼倫貝爾馳宏礦業有限公司氧壓浸出渣資源化綜合利用項目等一批項目被評為中國有色金屬工業優質工程,獲獎數量居同類企業前列。
主要獲獎項目包括:中鋁國際沈陽分公司總承包、沈陽鋁鎂院設計完成的1個項目(共5個子項),中色科技總承包的1個項目,長沙有色院總承包的1個項目,貴陽鋁鎂院設計完成的1個項目,長沙有色院設計完成的3個項目,長勘院勘察完成的1個項目,六冶(含長城建設)施工完成的3個項目和2個子項,九冶施工完成的3個項目,十二冶施工完成的3個子項,昆勘院勘察完成2個項目,山東工程(含山東萬成)總承包、設計、施工完成的2個子項,中鋁國際南方工程施工完成的2個子項。
本次評審根據《中國有色金屬工業優質工程評審管理辦法》,經申報、初審、復審和專家評審等多個環節,最終20個項目(共28個子項)被評為2019-2020年度中國有色金屬工業優質工程。評選出的優質工程涵蓋有色冶煉、有色采礦、新材料及環保、炭素項目、公用工程、境外工程等類別,項目設計水平先進,施工質量優良,工業項目達產達標,公用工程使用效果良好,均是近兩年來有色金屬行業建設完成的精品工程。
近年來,中鋁國際持續加強工程質量管理,強化職工質量意識,建立健全質量監管體系,在國內外創造了一大批包括魯班獎、國家優質工程在內的精品工程,不僅獲得了廣大客戶的充分認可和高度信任,還贏得了良好的社會聲譽,與客戶建立了良好的合作關系。











責任編輯:孟慶科
如需了解更多信息,請登錄中國有色網:www.hnfenyang.com了解更多信息。
中國有色網聲明:本網所有內容的版權均屬于作者或頁面內聲明的版權人。
凡注明文章來源為“中國有色金屬報”或 “中國有色網”的文章,均為中國有色網原創或者是合作機構授權同意發布的文章。
如需轉載,轉載方必須與中國有色網( 郵件:cnmn@cnmn.com.cn 或 電話:010-63971479)聯系,簽署授權協議,取得轉載授權;
凡本網注明“來源:“XXX(非中國有色網或非中國有色金屬報)”的文章,均轉載自其它媒體,轉載目的在于傳遞更多信息,并不構成投資建議,僅供讀者參考。
若據本文章操作,所有后果讀者自負,中國有色網概不負任何責任。
